L’envoi du chèque énergie 2026 commence en avril pour les foyers éligibles, permettant ainsi de contribuer au paiement de leurs factures d’énergie, telles que celles du gaz, de l’électricité ou du bois de chauffage.
La campagne de distribution commencera le 1er avril, et les foyers identifiés recevront leur aide de manière automatique. Cependant, cette distribution se fera progressivement, selon un calendrier défini par département. Une campagne d’information officielle débutera également à partir de cette date, visant à contacter les personnes non identifiées automatiquement. Cette campagne passera par différents canaux, dont des mails, des SMS et des courriers postaux.
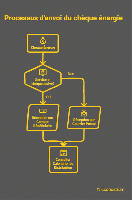
Cette aide vise à alléger les dépenses énergétiques des ménages français, particulièrement ceux qui rencontrent des difficultés en raison de leurs revenus ou de la hausse des prix de l’énergie. Il est essentiel que les bénéficiaires soient bien informés sur les modalités de réception du chèque, afin d’éviter toute confusion. Les foyers éligibles recevront leur chèque soit par courrier postal, soit directement sur leur compte Bénéficiaire, à condition d’avoir activé le service e-chèque. Les personnes concernées pourront consulter un calendrier de distribution afin de savoir quand elles recevront leur aide, selon leur lieu de résidence.

Les risques d’escroquerie au chèque énergie
Cependant, avec l’arrivée des chèques énergie, plusieurs tentatives de fraude ont été signalées. Depuis quelques semaines, de nombreux foyers ont fait part de mails et d’appels frauduleux qu’ils ont reçus, prétendant être des communications officielles liées à la distribution des chèques énergie. Ces arnaques tentent de récupérer des informations personnelles et bancaires des victimes, en les dirigeant vers des sites internet falsifiés. Par exemple, un message frauduleux informe les destinataires que leur chèque énergie est prêt et qu’ils doivent confirmer leurs informations pour finaliser l’opération. Ce type de communication est un signe évident de fraude.
L’Assistance Utilisateurs, précisé sur le site officiel chequeenergie.gouv.fr, ne contactera jamais directement les bénéficiaires pour leur demander leurs coordonnées bancaires. Les tentatives de fraude ne se limitent pas aux emails, puisque certains auditeurs ont signalé avoir reçu des appels téléphoniques frauduleux, où des personnes se faisaient passer pour des agents de l’administration, demandant des informations sensibles telles que le RIB ou une signature électronique pour débloquer les montants des années précédentes.
Le chèque énergie est attribué sous conditions de ressources et est envoyé automatiquement aux foyers identifiés comme éligibles. Si vous êtes éligible, vous recevrez l’aide, et il est important de vérifier votre éligibilité avant de répondre à toute sollicitation. Un simulateur en ligne sera mis à ma disposition sur le site officiel du chèque énergie à l’ouverture de la campagne, pour permettre aux foyers de savoir s’ils peuvent bénéficier de l’aide. Le simulateur sera disponible à partir d’avril 2026.
En cas de doute sur la véracité d’un message, il est essentiel de ne pas communiquer de données personnelles. Les foyers peuvent se référer au site officiel pour toute information et alerter les autorités si nécessaire. Les tentatives d’arnaques liées au chèque énergie se multiplient, et il est primordial de rester vigilant face à ces pratiques.








